Bybit выплатит до $140 млн за помощь в поимке хакеров, укравших $1,4 млрд, хотя по багбаунти платит максимум 4 тыс. USDT
Bybit объявила о награде в размере $140 млн за помощь в поимке команды хакеров или её организаторов, укравших $1,4 млрд. Примечательно, что криптобиржа по обычной программе багбаунти платит 4 тыс. USDT за критическию уязвимость в своей системе. Теперь компания решила выделить 10% от суммы кражи на вознаграждение экспертов по этической кибербезопасности и сетевой безопасности, которые играют активную роль в возвращении украденных криптовалют в ходе инцидента.
В пресс‑релизе Bybit сообщается, что криптобиржа призывает «самые яркие умы в области кибербезопасности и криптоаналитики присоединиться к глобальной охоте на преступников, совершивших крупнейшее в истории криптовалют ограбление. «Вознаграждение в размере 10% от суммы, которую удастся вернуть, позволит участникам специальной программы Recovery Bounty Program разделить потенциальную сумму в $140 млн в случае полного восстановления баланса кошельков биржи, — пояснили в Bybit.
21 февраля 2025 года хакеры атаковали криптобиржу Bybit и смогли похитить 70% Ethereum‑активов (400 тысяч ETH), признал глава компании Бен Чжоу. За взломом криптобиржи Bybit на $1,4 млрд стоит Lazarus Group, считают эксперты по ИБ.
Сразу после взлома хакеры перевели средства по десяткам кошельков. Команда ByBit утверждает, что был скомпрометирован только один холодный кошелек, все остальные — в безопасности.
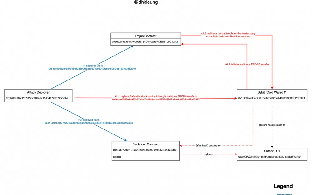
По словам Чжоу, сотрудники биржи совершали штатный перевод с «холодного» кошелька биржи на «теплый». Хакер взял под контроль кошелек благодаря подмене его интерфейса. Чжоу отметил, что остальные холодные кошельки биржи в безопасности и все операции происходят в штатном режиме. Чжоу попросил у сообщества помощи в поиске украденных средств.
Пояснение инцидента от эксперта по ИБ:




Написать комментарий